Разработка и внедрение бизнес-решений на 1C-Битрикс | LUCKRU
  • О компании
  • Портфолио
  • Блог
  • Контакты
order@luckru.ru
+7 (343) 224-81-77
Заказать звонок
  • меню второго уровня Битрикс24
    • Цены на лицензии Битрикс24
    • Внедрение Битрикс24
    • Интеграции Битрикс24
    • Дополнительные настройки Битрикс24
    • Обучение Битрикс24
    • Настройка Битрикс24
    • Доработка Битрикс24
    • Автоматизация Битрикс24
    • BI-аналитика в Битрикс24
  • меню второго уровня Решения на 1С-Битрикс24
    • Битрикс24 для производственной компании
    • CRM для управляющей компании и сферы ЖКХ
    • Битрикс24 для строительной компании
    • Битрикс24 CRM для отдела продаж
    • Битрикс24 для транспортной компании и логистики
    • Корпоративный портал для компании
    • Битрикс24 для юридической компании
    • CRM для сельскохозяйственного предприятия и агробизнеса
    • Битрикс24 CRM для интернет-магазина
    • Битрикс24 для банка
    • Битрикс24 для клиники
    • HRM Битрикс24 Enterprise
  • меню второго уровня Разработка 1С-Битрикс
    • Разработка на 1С-Битрикс: сайты и web-сервисы
    • Цены на лицензии 1С-Битрикс: Управление сайтом
    • Web-разработка: дополнительные услуги
  • меню второго уровня amoCRM
    • Цены на тарифы amoCRM
    • Интеграции amoCRM
Разработка и внедрение бизнес-решений на 1C-Битрикс | LUCKRU
Меню  
  • О компании
    • О компании
    • Портфолио
    • Блог
    • Контакты
  • Битрикс24
    • Цены на лицензии Битрикс24
    • Внедрение Битрикс24
    • Интеграции Битрикс24
    • Дополнительные настройки Битрикс24
    • Обучение Битрикс24
    • Настройка Битрикс24
    • Доработка Битрикс24
    • Автоматизация Битрикс24
    • BI-аналитика в Битрикс24
  • Решения на 1С-Битрикс24
    • Битрикс24 для производственной компании
    • CRM для управляющей компании и сферы ЖКХ
    • Битрикс24 для строительной компании
    • Битрикс24 CRM для отдела продаж
    • Битрикс24 для транспортной компании и логистики
    • Корпоративный портал для компании
    • Битрикс24 для юридической компании
    • CRM для сельскохозяйственного предприятия и агробизнеса
    • Битрикс24 CRM для интернет-магазина
    • Битрикс24 для банка
    • Битрикс24 для клиники
    • HRM Битрикс24 Enterprise
  • Разработка 1С-Битрикс
    • Разработка на 1С-Битрикс: сайты и web-сервисы
    • Цены на лицензии 1С-Битрикс: Управление сайтом
    • Web-разработка: дополнительные услуги
  • amoCRM
    • Цены на тарифы amoCRM
    • Интеграции amoCRM
Заказать звонок
whatsapp
+7 (343) 224-81-77
order@luckru.ru
Разработка и внедрение бизнес-решений на 1C-Битрикс | LUCKRU
whatsapp phone
  • О компании
    • О компании
    • Портфолио
    • Блог
    • Контакты
  • Битрикс24
    • Цены на лицензии Битрикс24
    • Внедрение Битрикс24
    • Интеграции Битрикс24
    • Дополнительные настройки Битрикс24
    • Обучение Битрикс24
    • Настройка Битрикс24
    • Доработка Битрикс24
    • Автоматизация Битрикс24
    • BI-аналитика в Битрикс24
  • Решения на 1С-Битрикс24
    • Битрикс24 для производственной компании
    • CRM для управляющей компании и сферы ЖКХ
    • Битрикс24 для строительной компании
    • Битрикс24 CRM для отдела продаж
    • Битрикс24 для транспортной компании и логистики
    • Корпоративный портал для компании
    • Битрикс24 для юридической компании
    • CRM для сельскохозяйственного предприятия и агробизнеса
    • Битрикс24 CRM для интернет-магазина
    • Битрикс24 для банка
    • Битрикс24 для клиники
    • HRM Битрикс24 Enterprise
  • Разработка 1С-Битрикс
    • Разработка на 1С-Битрикс: сайты и web-сервисы
    • Цены на лицензии 1С-Битрикс: Управление сайтом
    • Web-разработка: дополнительные услуги
  • amoCRM
    • Цены на тарифы amoCRM
    • Интеграции amoCRM
+7 (343) 224-81-77
Заказать звонок
  • Главная
  • Блог

Интеграция социально-значимого способа оплаты в интернет-магазин товаров для реабилитации

21 Октября 2022

В статье расскажем, как мы сделали на сайте интернет-магазина возможность использовать сертификат ФСС для оплаты средств реабилитации. Такая опция выделяет компанию на фоне конкурентов и дает преимущество занять место в нише.


1. Почему ниша продажи ТСР «горячая»
2. Клиент→задача→решение
▸ Нестандартное решение необычной задачи
▸ Как мы это сделали
▸ Доставка в общую корзину
▸ Инструкция в массы
3. Преимущества доработки модуля

Почему ниша продажи ТСР «горячая»

Для компании или предпринимателя идеально, когда есть свободная ниша с большим количеством потенциальных клиентов. Например, продажа технических средств реабилитации (ТСР) по сертификатам ФСС. По статистике в России более 10 млн людей нуждаются в средствах для реабилитации, а это 10 млн потенциальных клиентов. Зато магазинов, где можно оформить покупку по электронному сертификату, немного.

Сейчас «горячее» время для захода в эту область: реальных конкурентов немного, а потребность у населения большая. Однако люди привыкли пользоваться удобными сервисами. Получается «зайти» в нишу оправдано, если у магазина есть все функции, которые нужны клиентам. Одна из них, возможность купить товар с помощью сертификата ФСС. 

Сертификат ФСС — это электронный платежный инструмент, который «выдает» Фонд социального страхования. Каждый сертификат записан в цифровом реестре Государственной информационной системы электронных сертификатов. Он целевой, т.е. в нем указана код товара и сумма, которую на него выделило Правительство РФ. 

Мы уже знаем, как разработать сервис, так как делали подобный для ЮкиГрупп. В статье подробно расскажем процесс оплаты товара сертификатом, как мы доработали модуль эквайринга Сбербанка и с какими особенностями по оформлению покупки столкнулись.

Клиент → задача → решение

ЮкиГрупп — это группа компаний по продаже медицинской техники и оборудования. Они пришли к нам делать интеграцию сайта с 1С. В итоге, мы начали плотно работать по многим задачам. Одной из них стала разработка возможности оплачивать товары сертификатами ФСС на сайте. 

Изначально товары на сайте ЮкиГрупп можно было оплатить онлайн только банковской картой. Когда мы приступили к работе, выяснилось, что задача требует нестандартного решения. Мало кто знает, как сделать такую опцию на сайте. Поэтому мы сами придумали, как доработать схему процесса.

Нестандартное решение необычной задачи 

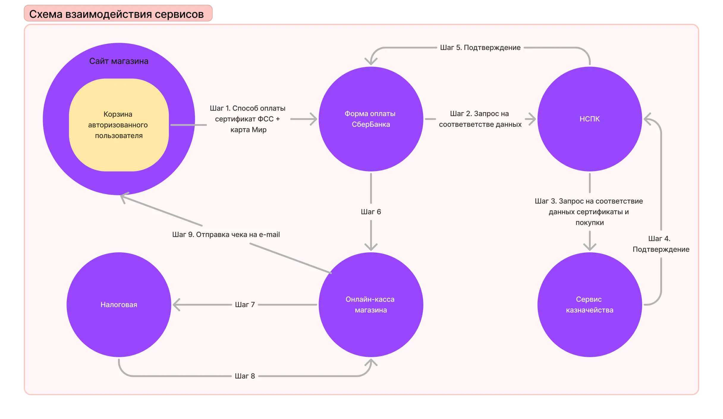
По нашей логике, надо было интегрировать способ оплаты сертификатом в модуль эквайринга Сбербанка. Другими словами, в корзине на сайте, кроме стандартной опции «Оплатить картой», должна была появиться и другая — «Оплатить сертификатом».

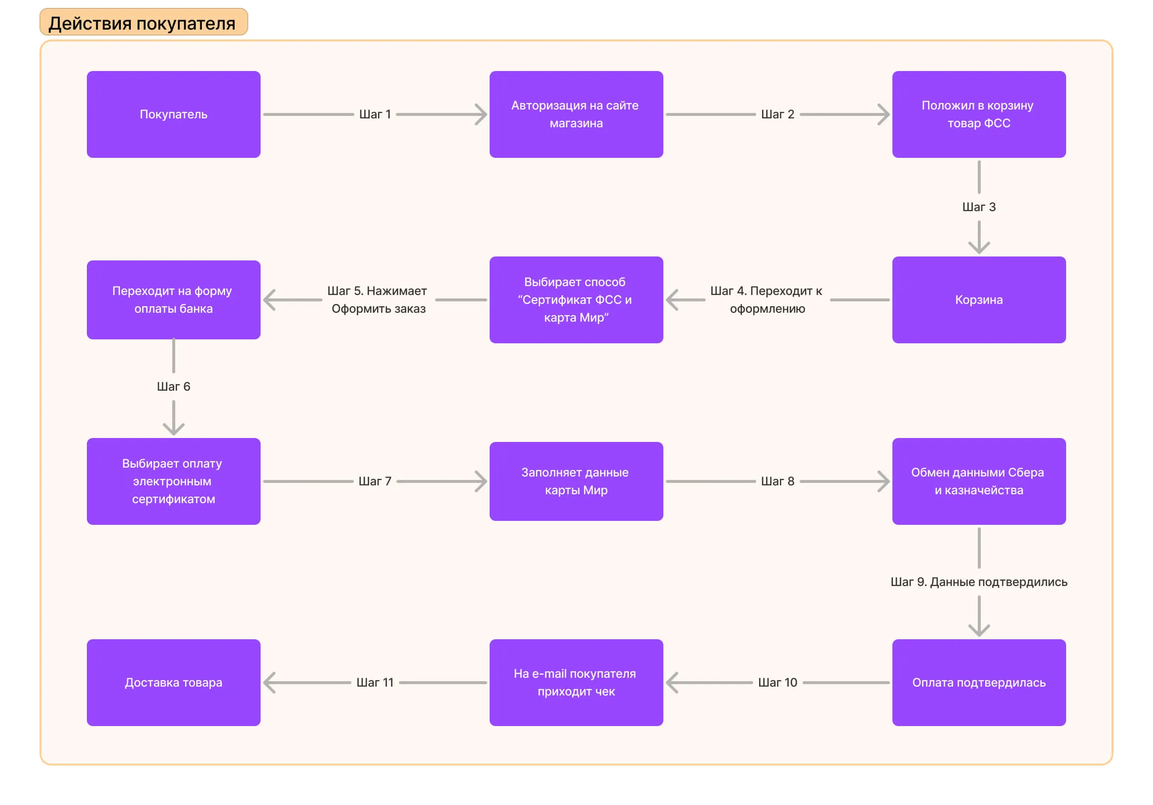
Когда покупатель выбирает товар ФСС и переходит в корзину, то видит два способа оплаты: банковской картой и сертификатом ФСС + карта Мир. Это происходит, если соблюдаются два условия: покупку оформляет физическое лицо и у товара есть метка ФСС. Он выбирает нужный вариант и нажимает кнопку «Оформить заказ». После этого покупатель переходит на форму оплаты, и выбирает тот блок, который относится к сертификату ФСС. Там он заполняет данные карты Мир, которая привязана к этому сертификату. 

Теперь начинается скрытый от глаз покупателя процесс. Сервис банка передает сервису казначейству запросы и сведения о том, что покупатель хочет приобрести определенный товар на деньги конкретного сертификата. Если все верно, то от сервиса казначейства приходит ответ, что все хорошо и деньги можно перечислить. При этом сам сертификат привязывается к банковской карте Мир, но на нее казенные деньги не зачисляются. Если все сходится, то банк переводит средства на счет магазина.

Такие процессы проходят мгновенно и для покупателя совсем незаметны. В случае, если сумма покупки превышает лимит по сертификату, то с карты списывают личные средства покупателя. В конце появляется уведомление, что оплата прошла, а покупателю на e-mail приходит чек.

Как мы это сделали 

Для начала, надо было сделать несколько обязательных шагов, чтобы все работало, как задумали:

  1. Присвоить код товарам в базе клиента, которые подходят под ТСР. У каждого товара есть код изделия и код ТРУ. По ним товары проходят в базах ФСС.
  2. Реализовать выгрузку кодов на сайт.
  3. Собрать товары в специальном разделе (товары ФСС) на сайте для удобства покупателей. Они заходят на сайт и сразу переходят в нужный раздел. Или в другой раздел, видят метки товара ФСС у соответствующих изделий. 

После этого мы приступили к самой важной части процесса: доработать штатный модуль эквайринга Сбербанка. Он «заточен» для проведения обычных оплат на сайте и не умеет работать с нестандартными способами (как раз наш случай).

Было два варианта, как решить задачу:

  1. Написать модуль эквайринга с нуля на основании API СберБанка. Но это было нецелесообразно, потому что штатный модуль банка охватывает пласт типичных задач, которые нужны заказчику. К тому же, пришлось бы задействовать дополнительные ресурсы (разработчики, время), а это лишние затраты для бюджета. 
  2. Доработать модуль эквайринга банка и добавить новый способ оплаты на сайт.

Мы выбрали второй вариант и «допилили» модуль для нужных функций. Теперь на форме оплаты СберБанка есть блок с оплатой сертификатом.

В рамках этого проекта, мы взяли стандартный код модуля СберБанка и модифицировали его. Для этого использовали такие возможности API банка, которые помогают системе работать с оплатой электронными сертификатами. Получается, что сами доработали модуль эквайринга. Благодаря этому на сайте теперь есть два варианта оплата: банковской картой и электронным сертификатом с картой Мир.
— Егор Жданов, руководитель отдела разработки сайтов и мобильных приложений

В итоге сайт заказчика, модуль банка, онлайн-касса и сервис казначейства работают в единой системе. Все данные передаются по цепочке. Однако, пока мы решали задачу, всплыли другие особенности бизнес-процесса, которые надо было доработать. Например, оплата доставки и инструкция для покупателей. 

Доставка в общую корзину

После релиза, клиент обратил внимание, что сумма доставки не входит в оплату сертификатом. При этом если на нем остаются средства, то они «сгорают». Сумма доставки в другие регионы может быть существенной, поэтому для покупателей важно использовать все средства на сертификате. 

Представьте ситуацию, когда человек выбирает себе ортопедический коврик. На сайте он стоит 2400 рублей, а доставка за него 600 рублей. Общая сумма выходит такая же, как на сертификате. Однако раньше (до того как мы заметили этот нюанс), покупателю пришлось бы оплачивать доставку личными деньгами. При этом разница на сертификате между лимитом средств и суммой товара (600 рублей) просто «сгорала», т.е. ими нельзя было воспользоваться и оплатить доставку.

Поэтому мы написали скрипт, который включает стоимость доставки в сумму заказа и ее можно покрыть казенными средствами. Теперь при оплате заказа, деньги за доставку распределяются между товарами заказа. Значит покупатель использует деньги казначейства по максимуму. И если ему придется тратить свои, то только разницу между стоимостью сертификата и суммой заказа. Значит по примеру выше, ему не придется ничего доплачивать. Такая возможность повышает лояльность покупателя к магазину.

Теперь, доставка добавляется к общему заказу. Покупатель перед оплатой заказа, видит итоговую сумму и может выбрать оплату электронным сертификатом. 

Инструкция в массы

Отдельной задачей стала разработка инструкции для покупателей.  Давайте посмотрим на процесс глазами пользователя:


Так как оплата сертификатом — это нестандартная процедура, мы сделали подробную инструкцию со скриншотами и развернутым описание шагов покупки товаров.

Преимущества доработки модуля 

Разработка интеграции с нашей стороны заняло неделю. Когда мы принимали решение по задачам клиента, то старались охватить полный процесс. Это помогло учесть дополнительные особенности (вспоминаем доставку и инструкцию) и упростить процедуру для конечного пользователя. При этом сложным был не сам бизнес-процесс, а его реализация. Зато теперь клиент может осваивать новую нишу, а покупатели использовать свои преимущества по максимуму.

Мы уже знаем, как оптимально интегрировать сервис. Если у вас возникали подобные задачи, напишите нам. Наш менеджер перезвонит в течении 30 минут.


Теги
Интеграция 1С и интернет-магазина на 1С-Битрикс
Поделиться
Назад к списку
  • Комментарии
Загрузка комментариев...
Категории
  • Бизнес-советы49
  • Вокруг CRM54
  • Реальные кейсы57
  • События18
Это интересно
  • Делаем процесс обработки заявок на поставку металлопроката прозрачным и организованным. Кейс "МЕТЧИВ"
    Делаем процесс обработки заявок на поставку металлопроката прозрачным и организованным. Кейс "МЕТЧИВ"
    3 августа 2025
  • Цифровая система для онлайн уроков, максимальный контакт с клиентом : Стриминговый сервис + сайт + Битрикс24
    Цифровая система для онлайн уроков, максимальный контакт с клиентом : Стриминговый сервис + сайт + Битрикс24
    1 августа 2025
  • Решение на базе Битрикс24 для крупного логистического оператора по предоставлению контейнеров в аренду
    Решение на базе Битрикс24 для крупного логистического оператора по предоставлению контейнеров в аренду
    27 июля 2025
  • 13+ воронок в Битрикс24 – охватываем все направления бизнеса по продаже инструмента
    13+ воронок в Битрикс24 – охватываем все направления бизнеса по продаже инструмента
    22 июля 2025
  • Как сделать удобный процесс согласования договора в Битрикс24 с помощью смарт-процесса
    Как сделать удобный процесс согласования договора в Битрикс24 с помощью смарт-процесса
    18 июля 2025
  • Холдинговая система контрагентов, позволяющая одному клиенту оформлять заказы на разные юрлица
    Холдинговая система контрагентов, позволяющая одному клиенту оформлять заказы на разные юрлица
    18 июля 2025
  • CRM-решение на коробочной версии Битрикс24 для типографии
    CRM-решение на коробочной версии Битрикс24 для типографии
    17 июля 2025
  • Как мы сделали интеграцию Битрикс24 с Google Docs и при чем тут 1С:Bit.Finance. Кейс Magic
    Как мы сделали интеграцию Битрикс24 с Google Docs и при чем тут 1С:Bit.Finance. Кейс Magic
    15 июля 2025
  • Реалити обучение. Часть 1
    Реалити обучение. Часть 1
    14 июля 2025
  • Наводим порядок в процессе продаж крупного дилера сельхозтехники с помощью Битрикс24
    Наводим порядок в процессе продаж крупного дилера сельхозтехники с помощью Битрикс24
    8 июля 2025
  • Делегируем обязанности сотрудника на 1С с помощью интеграции с сайтом магазина. Кейс ЮкиГрупп. Часть 1
    Делегируем обязанности сотрудника на 1С с помощью интеграции с сайтом магазина. Кейс ЮкиГрупп. Часть 1
    7 июля 2025
  • Реалити обучение. Часть 3
    Реалити обучение. Часть 3
    2 июля 2025
  • Каждому по заслугам: внедряем систему мотивации в Битрикс24
    Каждому по заслугам: внедряем систему мотивации в Битрикс24
    1 июля 2025
  • Внедрение сложного бизнес-процесса работы с претензиями в Битрикс24 для мясокомбината
    Внедрение сложного бизнес-процесса работы с претензиями в Битрикс24 для мясокомбината
    29 июня 2025
  • Как найти причины потери клиентов с помощью отчётов Битрикс24
    Как найти причины потери клиентов с помощью отчётов Битрикс24
    22 июня 2025
  • Реалити обучение. Часть 5
    Реалити обучение. Часть 5
    19 июня 2025
  • B2B интернет-магазин на 1c-битрикс для производителя электроинструмента P.I.T tools
    B2B интернет-магазин на 1c-битрикс для производителя электроинструмента P.I.T tools
    11 июня 2025
  • Виджет для интеграции amocrm и 1С для компании, торгующей запчастями к складской технике
    Виджет для интеграции amocrm и 1С для компании, торгующей запчастями к складской технике
    1 июня 2025
  • Реалити обучение. Часть 6
    Реалити обучение. Часть 6
    29 мая 2025
  • Битрикс24 и мобильное приложение – решение для работы сотрудников швейного производства с заказами
    Битрикс24 и мобильное приложение – решение для работы сотрудников швейного производства с заказами
    23 мая 2025
Облако тегов
1С 1С и Битрикс24 1С-Битрикс 1сбитрикс 5 основных причин AmoCRM Amocrm Екатеринбург Amocrm москва Amocrm скачать Bitrix24 bitrix24 Bitrixcrm CRM CRM Bitrix CRM бесплатно CRM для бизнеса CRM Екатеринбург crm система FAB Features Advantages Benefits Luckru Luckru.ru Luckruотзывы Megaplany SAP   купить CRM   лакру Автоматизация бизнеса Авторский блог продажника Активные продажи Антивирусная подготовка Аттестация отдела продаж Аудит Аудит CRM системы Аудит отдела продаж База клиентов Бизнес литература Бизнес процесс автоматизация Битрикс и 1С Битрикс24 Битрикс24 внедрение Битрикс24 Екатеринбург Битрикс24 Москва Битрикс24с Блог продажника Будущее продаж Внедрение Amocrm Москва Внедрение CRM Внедрение Битрикс24 Внедрение Битрикс24 Екатеринбург Внедрение Битрикс24 Москва Внедрить Битрикс24 Внедрить Битрикс24 Екатеринбург Внедрить Битрикс24 Москва Внедрить СРМ Воровство базы Выбор партнера CRM Выбрать CRM Выбрать интегратора Выбрать СRM Выгода преимущества черта Выявление потребности Делегирование Делегирование полномочий Деловые встречи Делят базу клиентов Для менеджеров по продажам Для руководителей по продажам Заказать аудит Изменение бизнеса Интеграция 1С и Битрикс24 Интеграция 1С и интернет-магазина на 1С-Битрикс Интеграция CRM Интеграция Битрикс Исследование рынка CRM Как влиться в новый коллектив Как внедрить CRM Как научиться продавать Как не бояться звонить Как не работать до ночи Как организовать свой рабочий день Как подготовиться к деловой встрече Как поменять работу Как правильно уволить Как распределить свой день Как собраться в командировку Как уволить сотрудника Командировка Кризис Купить CRM Курсы для менеджеров по продажам Курсы менеджеров по продажам Лакру Менеджер по продажам Менеджерам по продажам Модуль 1С и Битрикс Наим сотрудников Найм персонала Найти персонал Настройка Amocrm Настройка CRM Настройка Profitbase Настройка SAP Настройка Yclients Настройка Битрикс24 Научиться продавать Научиться торговать Нематериальная мотивация Нематериальная мотивация отдела продаж Новый коллектив Обучение менеджеров Обучение менеджеров по продажам Обучение продажам Организация отдела продаж Отдел продаж Оценка менеджеров Первый день на работе Перенос сервера в облако План в командировке План на день Повышение продаж Подключить CRM Поколение Y Полезные советы для продаж Помощь при выборе CRM Построение отдела продаж Построить отдел продаж Презентация Презентация продукта Проблемы с бизнесом Проблемы с подбором персонала Проверить интегратора Продажа по телефону Продажи Рабочий день Распорядок дня Распорядок рабочего дня РОП Руководитель Руководитель отдела продаж Советы при увольнении Советы руководителям СРМ СРМ Битрикс СРМ в екатеринбурге срм система Уволить Увольнение Увольнение сотрудника Холодный звонок
LUCKRU logo


Заказать звонок
+7 (343) 224-81-77
order@luckru.ru
Компания
О компании
Партнёр Битрикс24
Философия внедрения проектов
Сертификаты и благодарственные письма
Наши клиенты
Отзывы клиентов
Наша команда
Реквизиты
Вакансии
Контакты
Продукты
Битрикс24
amoCRM
1С-Битрикс: Управление сайтом
Акции
Услуги
Битрикс24
amoCRM
Отраслевые решения
Web & Mobile
Техподдержка
Условия
Список услуг
Обратиться к техподдержке
Подписаться на рассылку
  • Вконтакте
  • Telegram
© 2014 — 2026 Все права защищены.