Разработка и внедрение бизнес-решений на 1C-Битрикс | LUCKRU
  • О компании
  • Портфолио
  • Блог
  • Контакты
order@luckru.ru
+7 (343) 224-81-77
Заказать звонок
  • меню второго уровня Битрикс24
    • Цены на лицензии Битрикс24
    • Внедрение Битрикс24
    • Интеграции Битрикс24
    • Дополнительные настройки Битрикс24
    • Обучение Битрикс24
    • Настройка Битрикс24
    • Доработка Битрикс24
    • Автоматизация Битрикс24
    • BI-аналитика в Битрикс24
  • меню второго уровня Решения на 1С-Битрикс24
    • Битрикс24 для производственной компании
    • CRM для управляющей компании и сферы ЖКХ
    • Битрикс24 для строительной компании
    • Битрикс24 CRM для отдела продаж
    • Битрикс24 для транспортной компании и логистики
    • Корпоративный портал для компании
    • Битрикс24 для юридической компании
    • CRM для сельскохозяйственного предприятия и агробизнеса
    • Битрикс24 CRM для интернет-магазина
    • Битрикс24 для банка
    • Битрикс24 для клиники
    • HRM Битрикс24 Enterprise
  • меню второго уровня Разработка 1С-Битрикс
    • Разработка на 1С-Битрикс: сайты и web-сервисы
    • Цены на лицензии 1С-Битрикс: Управление сайтом
    • Web-разработка: дополнительные услуги
  • меню второго уровня amoCRM
    • Цены на тарифы amoCRM
    • Интеграции amoCRM
Разработка и внедрение бизнес-решений на 1C-Битрикс | LUCKRU
Меню  
  • О компании
    • О компании
    • Портфолио
    • Блог
    • Контакты
  • Битрикс24
    • Цены на лицензии Битрикс24
    • Внедрение Битрикс24
    • Интеграции Битрикс24
    • Дополнительные настройки Битрикс24
    • Обучение Битрикс24
    • Настройка Битрикс24
    • Доработка Битрикс24
    • Автоматизация Битрикс24
    • BI-аналитика в Битрикс24
  • Решения на 1С-Битрикс24
    • Битрикс24 для производственной компании
    • CRM для управляющей компании и сферы ЖКХ
    • Битрикс24 для строительной компании
    • Битрикс24 CRM для отдела продаж
    • Битрикс24 для транспортной компании и логистики
    • Корпоративный портал для компании
    • Битрикс24 для юридической компании
    • CRM для сельскохозяйственного предприятия и агробизнеса
    • Битрикс24 CRM для интернет-магазина
    • Битрикс24 для банка
    • Битрикс24 для клиники
    • HRM Битрикс24 Enterprise
  • Разработка 1С-Битрикс
    • Разработка на 1С-Битрикс: сайты и web-сервисы
    • Цены на лицензии 1С-Битрикс: Управление сайтом
    • Web-разработка: дополнительные услуги
  • amoCRM
    • Цены на тарифы amoCRM
    • Интеграции amoCRM
Заказать звонок
whatsapp
+7 (343) 224-81-77
order@luckru.ru
Разработка и внедрение бизнес-решений на 1C-Битрикс | LUCKRU
whatsapp phone
  • О компании
    • О компании
    • Портфолио
    • Блог
    • Контакты
  • Битрикс24
    • Цены на лицензии Битрикс24
    • Внедрение Битрикс24
    • Интеграции Битрикс24
    • Дополнительные настройки Битрикс24
    • Обучение Битрикс24
    • Настройка Битрикс24
    • Доработка Битрикс24
    • Автоматизация Битрикс24
    • BI-аналитика в Битрикс24
  • Решения на 1С-Битрикс24
    • Битрикс24 для производственной компании
    • CRM для управляющей компании и сферы ЖКХ
    • Битрикс24 для строительной компании
    • Битрикс24 CRM для отдела продаж
    • Битрикс24 для транспортной компании и логистики
    • Корпоративный портал для компании
    • Битрикс24 для юридической компании
    • CRM для сельскохозяйственного предприятия и агробизнеса
    • Битрикс24 CRM для интернет-магазина
    • Битрикс24 для банка
    • Битрикс24 для клиники
    • HRM Битрикс24 Enterprise
  • Разработка 1С-Битрикс
    • Разработка на 1С-Битрикс: сайты и web-сервисы
    • Цены на лицензии 1С-Битрикс: Управление сайтом
    • Web-разработка: дополнительные услуги
  • amoCRM
    • Цены на тарифы amoCRM
    • Интеграции amoCRM
+7 (343) 224-81-77
Заказать звонок
  • Главная
  • Блог

Каждому по заслугам: внедряем систему мотивации в Битрикс24

21 Ноября 2022

Несколько дней на распределение бонусов между сотрудниками? Можно проще. Читайте в статье, как мы внедрили сложную формулу расчета мотивации и автоматизировали процесс в Битрикс24.


1. О клиенте: специфика работы
2. Хрупкая система
3. Наше решение
▸Мотивация коммерческого департамента
▸Мотивация юридического департамента
▸Бонусные фонды: руководитель, юрист, исполнительский
4. Действия+мотивация = результат
5. Подводим черту

Сотрудники компаний тратят свое время и ресурсы, чтобы держать в голове тонны информации и своевременно вносить её в отчеты. Иногда такие обязанности — стандартный процесс, но они забирают время от текущих дел. Однако есть и хорошая новость: рутинные бизнес-процессы можно автоматизировать. Так поступил и наш заказчик, который получил разработанный под свои нужды Битрикс24.

О клиенте: специфика работы

К нам обратилась юридическая компания из ТОП-50 по России, которая оказывает комплексные юридические и налоговые услуги. В компании разветвленная многоуровневая структура: юридический и коммерческий департаменты делятся на отделы и практики.

В юридическом департаменте все отделы специализируются на различных отраслях права: международное, налоговое, семейное и многие другие. В коммерческий департамент входят коллеры, менеджеры, сервис-менеджеры и маркетинг.

Компания разработала систему мотивации для своих сотрудников. Они основаны на формулах, которые включают в себя множество переменных. Для каждого отдела используют свои переменные.

Хрупкая система

Особенность системы мотивации в том, что она основывается на громоздких формулах. Ранее компания использовала для расчета таблицы Excel. Однако они полностью не покрывали все задачи заказчика. Приходилось держать в голове или постоянно контролировать актуальность всех данных и переменных. Для расчета зарплаты и премии специалистам, заказчик запрашивал информацию по оплатам из банков, сводил их в таблицы, распределял по отделам (практикам), раскидывал по колонкам и так далее. Это занимало несколько рабочих дней, не говоря уже о высоком риске допустить ошибку.

У Вас похожая задача по разработке бизнес-процесса?

Давайте обсудим

Он решил сделать единый программный продукт, где автоматически отражаются данные и рассчитывается итоговый бонус для сотрудников.

Наше решение

Когда клиент перешел в Битрикс24, мы поняли, что штатная функциональность не поддерживает те опции, которые нужны заказчику. Поэтому многие из них разработали с нуля. Это был классный опыт, потому что в итоге сделали только нужные опции: связали отчеты, данные из карточек, таблицы с коэффициентами в единую систему. Она с самого начала «тянет» всю информацию, которая участвует в распределении бонусов.

Чтобы оценить разработку портала по достоинству, надо знать как мы это сделали и в чем была сложность. Удобнее всего рассмотреть это на примере мотивации для разных отделов компании.

Мотивация коммерческого департамента

В департамент входят коллеры и менеджеры по продажам. Коллеры — это люди, которые обзванивают лиды и назначает им встречи с сотрудниками. Их зарплата и % мотивации напрямую зависят от количества и формата встреч, а также подтвердит ли менеджер целесообразность этой встречи. При этом от источника привлечения клиентов зависит %, который они получают в конце работы.

Для менеджеров формула подсчета мотивации более сложная. Она учитывает количество планируемых и фактически проданных услуг, KPI, бонусы. Мы создали для менеджеров вкладку «План продаж», в котором фиксируется планируемые и фактические оплаты, а также % выполнения и уже начисленные бонусы. Это удобно, потому что все данные находятся в одном месте и сразу доступны для просмотра. Менеджеры заходят во вкладку и видят развернутую информацию по своей работе, где каждое из значений кликабельное. Другими словами, можно нажать на любое значение и получить детализацию, какие данные взяты за основу: какой проект, клиент, сколько оплатил, источник привлечения, ставка привлечения, этап проекта и другое.

PHOTOGALLERYID_3272

Расчет бонусов — дело секретное. Он построен не только на KPI и источниках привлечения. Есть и другие факторы, которые влияют на мотивацию: первая или последующая сделка/продажа, количество проведенных встреч и другие условия. Все переменные знают только руководители. Расчет мотивации коллеров и менеджеров объемный, но несложный. Главное, что сотрудникам стало удобно работать с ним в Б24.

Мотивация юридического департамента

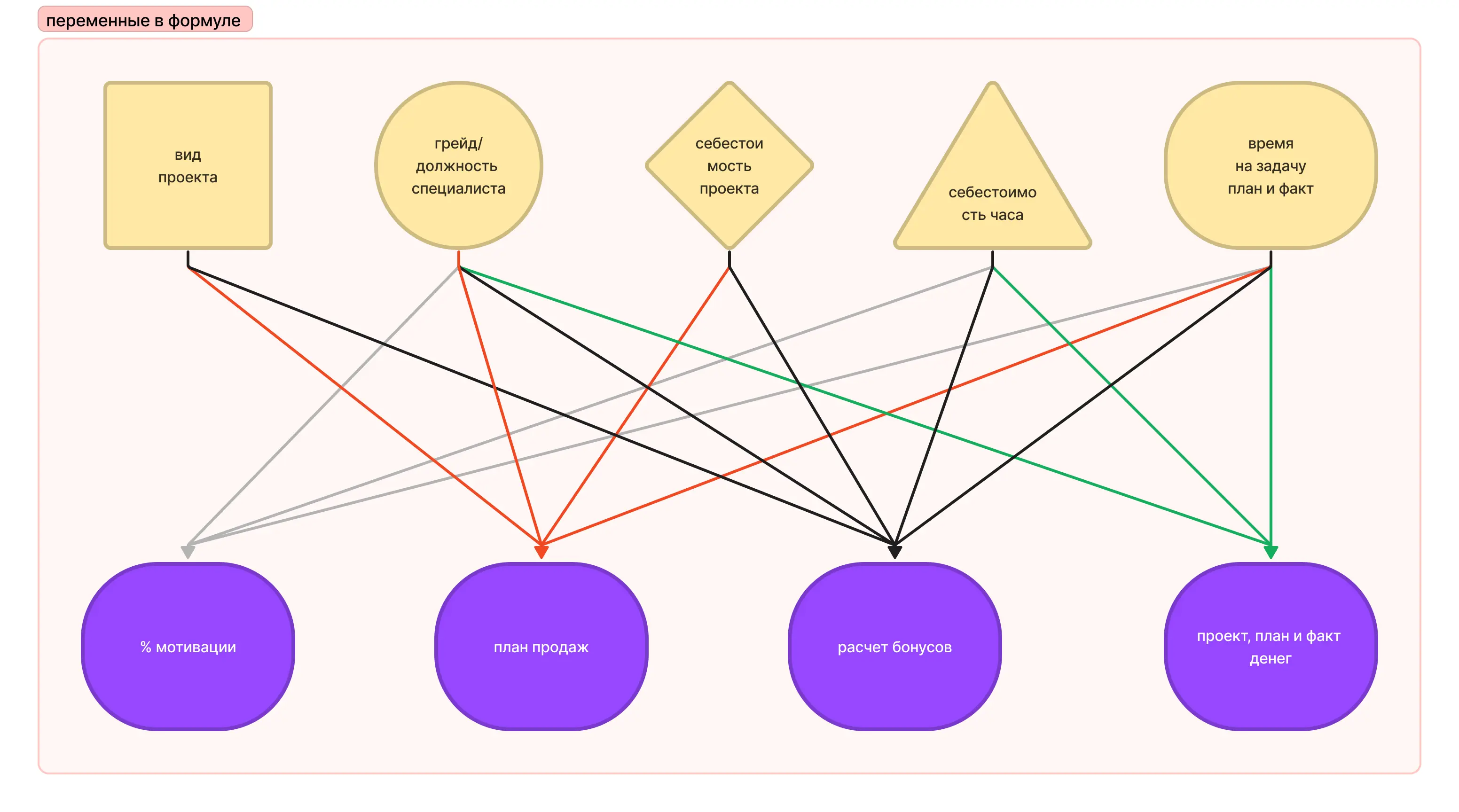
Сложнее всего рассчитать мотивацию юристов. Основная идея — оценить долю участия специалиста в каждом проекте. При этом специалист принимает участие в нескольких проектах, а в каждом из них делает разные задачи. В задачах юристы фиксируют время, которое они затратили на ее выполнение. Однако это не все: там же руководитель практики ставит % участия юриста в задаче. Вот от этого значения и считается мотивация. Кроме него в формулу включают и другие переменные:

  • вид проекта: обычный, абонентский или депозит;
  • грейд специалиста. Другими словами, уровень компетенции юриста;
  • стоимость проекта. Складывается из фактических часов и себестоимости часа каждого участника;
  • себестоимость часа. Возможны 3 варианта: по умолчанию (стоимость часа, которая для всех одинаковая), ручной ввод (руководитель сам определяет величину) и в зависимости от грейдов;
  • зафиксированное время: планируемое и фактическое;
  • другие значения.

Формула сложная: при подсчете данные подтягиваются из разных отчетов, участвуют разные коэффициенты и % мотивации. Все это надо было внедрить на портал.

Здесь важно сфокусироваться не на том, что у заказчика сложная система мотивации сотрудников, а на том, что несмотря на запутанность, она полностью реализовалась в системе Битрикс24. Теперь заказчику не нужно ломать голову, как все учесть в таблицах. Основные параметры достаточно забить один раз или поменять в одном месте. Значения автоматически подтянутся в формулу.

Бонусные фонды: руководитель, юрист, исполнительский

Кроме подсчета мотивации отдельно по специалистам, в компании для каждой практики по каждому проекты формируются бонусные фонды (БФ). Выделяют отдельно БФ для руководителей (РБ) и для юристов. Руководитель указывает, сколько из БФ пойдет на мотивацию сотрудникам. Формула расчета мотивации включает в себя количество зафиксированных часов, себестоимости и ставки в проекте. Чтобы сформировать БФ надо «подтянуть» все переменные из других сущностей и рассчитать по интегрированной формуле.

PHOTOGALLERYID_3273

Помимо «подтягивания» переменных, есть еще одна особенность БФ. Например, в РБ (Руководительском бонусе) есть два отчета: годовой и за отчетный период. По сути эти отчеты о том, как распределены бонусы в фондах. При этом, если возникают вопросы, откуда взялись цифры, то в каждое значение можно «провалиться» и посмотреть детали.

Действия+мотивация = результат

Клиент пришел к нам с четким пониманием того, что ему надо. У него уже был опыт и база по расчетам. Однако не хватало программы, которая снимет часть нагрузки и освободит время для текущих дел.

Раньше заказчик использовал таблицы Excel, где вводил все данные по каждой практике компании. При этом, чтобы узнать откуда взялась та или иная цифра, надо было поднимать кипу бумаг или искать среди множества файлов нужную информацию. Теперь процесс автоматизирован.

Представьте ситуацию: над проектом работают 3 юриста. Над одной задачей каждый из них работает определенное количество времени, имея разные доли участия в процентном соотношении – у одного 20%, у второго 30%, у третьего – 50%. В зависимости от доли участия есть бонусный фонд, где и по итогам месяца, по определенным условиям (KPI, и другим факторам) рассчитывается его вознаграждение. Это по каждому юристу, по каждому проекту. Каждый юрист может видеть все свои проекты, в которых он участвовал, свою долю участия и сколько денег он всего заработал.
Проджект-менеджер Алексей Калошин

В компании >120 сотрудников. Представьте, какое количество данных надо актуализировать постоянно, если не будет автоматического подсчета.

Сейчас портал в любое время показывает, какой бонус у любого из сотрудников или отделов. Дополнительно можно детализировать отчеты: какой проект, кто клиент, какой этап и задача, сколько оплатили и т.д. Заказчик счастлив — он получил, что хотел. Мы довольны — узнали как еще можно кастомизировать портал для заказчиков.

Подводим черту

Это статья не о том какая классная и продуманная система мотивации у заказчика (хотя об этом тоже). Она о том, что в Битрикс24 при желании можно сделать любые опции, которые закроют задачи и потребности (нужды) компании. А еще, что любое готовое решение можно подстроить под себя и улучшить так, как нужно для бизнес-процессов.

Если у вас похожие задачи или появились предложения, как улучшить свои бизнес-процессы на Битрикс24, обратитесь к нашим специалистам.


Поделиться
Назад к списку
  • Комментарии
Загрузка комментариев...
Категории
  • Бизнес-советы45
  • Вокруг CRM54
  • Реальные кейсы57
  • События18
Это интересно
  • Делаем процесс обработки заявок на поставку металлопроката прозрачным и организованным. Кейс "МЕТЧИВ"
    Делаем процесс обработки заявок на поставку металлопроката прозрачным и организованным. Кейс "МЕТЧИВ"
    3 августа 2025
  • Цифровая система для онлайн уроков, максимальный контакт с клиентом : Стриминговый сервис + сайт + Битрикс24
    Цифровая система для онлайн уроков, максимальный контакт с клиентом : Стриминговый сервис + сайт + Битрикс24
    1 августа 2025
  • Решение на базе Битрикс24 для крупного логистического оператора по предоставлению контейнеров в аренду
    Решение на базе Битрикс24 для крупного логистического оператора по предоставлению контейнеров в аренду
    27 июля 2025
  • 13+ воронок в Битрикс24 – охватываем все направления бизнеса по продаже инструмента
    13+ воронок в Битрикс24 – охватываем все направления бизнеса по продаже инструмента
    22 июля 2025
  • Как сделать удобный процесс согласования договора в Битрикс24 с помощью смарт-процесса
    Как сделать удобный процесс согласования договора в Битрикс24 с помощью смарт-процесса
    18 июля 2025
  • Холдинговая система контрагентов, позволяющая одному клиенту оформлять заказы на разные юрлица
    Холдинговая система контрагентов, позволяющая одному клиенту оформлять заказы на разные юрлица
    18 июля 2025
  • CRM-решение на коробочной версии Битрикс24 для типографии
    CRM-решение на коробочной версии Битрикс24 для типографии
    17 июля 2025
  • Как мы сделали интеграцию Битрикс24 с Google Docs и при чем тут 1С:Bit.Finance. Кейс Magic
    Как мы сделали интеграцию Битрикс24 с Google Docs и при чем тут 1С:Bit.Finance. Кейс Magic
    15 июля 2025
  • Интеграция социально-значимого способа оплаты в интернет-магазин товаров для реабилитации
    Интеграция социально-значимого способа оплаты в интернет-магазин товаров для реабилитации
    14 июля 2025
  • Реалити обучение. Часть 1
    Реалити обучение. Часть 1
    14 июля 2025
  • Наводим порядок в процессе продаж крупного дилера сельхозтехники с помощью Битрикс24
    Наводим порядок в процессе продаж крупного дилера сельхозтехники с помощью Битрикс24
    8 июля 2025
  • Делегируем обязанности сотрудника на 1С с помощью интеграции с сайтом магазина. Кейс ЮкиГрупп. Часть 1
    Делегируем обязанности сотрудника на 1С с помощью интеграции с сайтом магазина. Кейс ЮкиГрупп. Часть 1
    7 июля 2025
  • Реалити обучение. Часть 3
    Реалити обучение. Часть 3
    2 июля 2025
  • Внедрение сложного бизнес-процесса работы с претензиями в Битрикс24 для мясокомбината
    Внедрение сложного бизнес-процесса работы с претензиями в Битрикс24 для мясокомбината
    29 июня 2025
  • Как найти причины потери клиентов с помощью отчётов Битрикс24
    Как найти причины потери клиентов с помощью отчётов Битрикс24
    22 июня 2025
  • Реалити обучение. Часть 5
    Реалити обучение. Часть 5
    19 июня 2025
  • B2B интернет-магазин на 1c-битрикс для производителя электроинструмента P.I.T tools
    B2B интернет-магазин на 1c-битрикс для производителя электроинструмента P.I.T tools
    11 июня 2025
  • Виджет для интеграции amocrm и 1С для компании, торгующей запчастями к складской технике
    Виджет для интеграции amocrm и 1С для компании, торгующей запчастями к складской технике
    1 июня 2025
  • Реалити обучение. Часть 6
    Реалити обучение. Часть 6
    29 мая 2025
  • Битрикс24 и мобильное приложение – решение для работы сотрудников швейного производства с заказами
    Битрикс24 и мобильное приложение – решение для работы сотрудников швейного производства с заказами
    23 мая 2025
Облако тегов
1С 1С и Битрикс24 1С-Битрикс 1сбитрикс 5 основных причин AmoCRM Amocrm Екатеринбург Amocrm москва Amocrm скачать Bitrix24 bitrix24 Bitrixcrm CRM CRM Bitrix CRM бесплатно CRM для бизнеса CRM Екатеринбург crm система FAB Features Advantages Benefits Luckru Luckru.ru Luckruотзывы Megaplany SAP   купить CRM   лакру Автоматизация бизнеса Авторский блог продажника Активные продажи Антивирусная подготовка Аттестация отдела продаж Аудит Аудит CRM системы Аудит отдела продаж База клиентов Бизнес литература Бизнес процесс автоматизация Битрикс и 1С Битрикс24 Битрикс24 внедрение Битрикс24 Екатеринбург Битрикс24 Москва Битрикс24с Блог продажника Будущее продаж Внедрение Amocrm Москва Внедрение CRM Внедрение Битрикс24 Внедрение Битрикс24 Екатеринбург Внедрение Битрикс24 Москва Внедрить Битрикс24 Внедрить Битрикс24 Екатеринбург Внедрить Битрикс24 Москва Внедрить СРМ Воровство базы Выбор партнера CRM Выбрать CRM Выбрать интегратора Выбрать СRM Выгода преимущества черта Выявление потребности Делегирование Делегирование полномочий Деловые встречи Делят базу клиентов Для менеджеров по продажам Для руководителей по продажам Заказать аудит Изменение бизнеса Интеграция 1С и Битрикс24 Интеграция 1С и интернет-магазина на 1С-Битрикс Интеграция CRM Интеграция Битрикс Исследование рынка CRM Как влиться в новый коллектив Как внедрить CRM Как научиться продавать Как не бояться звонить Как не работать до ночи Как организовать свой рабочий день Как подготовиться к деловой встрече Как поменять работу Как правильно уволить Как распределить свой день Как собраться в командировку Как уволить сотрудника Командировка Кризис Купить CRM Курсы для менеджеров по продажам Курсы менеджеров по продажам Лакру Менеджер по продажам Менеджерам по продажам Модуль 1С и Битрикс Наим сотрудников Найм персонала Найти персонал Настройка Amocrm Настройка CRM Настройка Profitbase Настройка SAP Настройка Yclients Настройка Битрикс24 Научиться продавать Научиться торговать Нематериальная мотивация Нематериальная мотивация отдела продаж Новый коллектив Обучение менеджеров Обучение менеджеров по продажам Обучение продажам Организация отдела продаж Отдел продаж Оценка менеджеров Первый день на работе Перенос сервера в облако План в командировке План на день Повышение продаж Подключить CRM Поколение Y Полезные советы для продаж Помощь при выборе CRM Построение отдела продаж Построить отдел продаж Презентация Презентация продукта Проблемы с бизнесом Проблемы с подбором персонала Проверить интегратора Продажа по телефону Продажи Рабочий день Распорядок дня Распорядок рабочего дня РОП Руководитель Руководитель отдела продаж Советы при увольнении Советы руководителям СРМ СРМ Битрикс СРМ в екатеринбурге срм система Уволить Увольнение Увольнение сотрудника Холодный звонок
LUCKRU logo


Заказать звонок
8 (343) 357-99-60
order@luckru.ru
Компания
О компании
Партнёр Битрикс24
Философия внедрения проектов
Сертификаты и благодарственные письма
Наши клиенты
Отзывы клиентов
Наша команда
Реквизиты
Вакансии
Контакты
Продукты
Битрикс24
amoCRM
1С-Битрикс: Управление сайтом
Акции
Услуги
Битрикс24
amoCRM
Отраслевые решения
Web & Mobile
Техподдержка
Условия
Список услуг
Обратиться к техподдержке
Подписаться на рассылку
  • Вконтакте
  • Telegram
© 2014 — 2026 Все права защищены.